KY开元集团官网入口
在校学生
教职员工
访客
EN
首页
KY开元集团官网入口
现任领导
学院简介
学校文化
组织机构
党群机构
行政机构
教学部门
师资队伍
教师风采
广纳贤才
人才培养
三年制高职
五年一贯制
技师学院
继续教育
专业建设
专业设置
专业实训
技能大赛
招生就业
科学研究
科研管理
科研成果
学报
党建工作
合作交流
国际交流
国内交流
校园服务
学工在线
教工之家
后勤服务
信息公开
通知公告
首页
通知公告
招生信息
招生信息
教学科研
综合信息
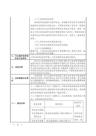
【招生信息】权威发布|自招245人!KY开元集团官网入口2025年依法自主招生章程
发布时间:2025-02-27
浏览次数:
262
文章来源:KY开元集团官网入口
KY开元集团官网入口2025年依法自主招生章程
上一篇:
下一篇: